
Over 148 million people book accommodations, tours, and activities online. Inspiring descriptions, transparent pricing, and the ability to book straight away - these are the key ingredients to make offers stand out from the crowd.
With a limited amount of time and missing skills, many small activities and tour operators lack the capability to market themselves professionally online. Uninspiring company websites with missing information and no possibility to book directly means additional time and resources on both seller and buyer side.
How can we enable small tour & activity operators to provide relevant offer information to their clients online easily?
As a first step, we started reviewing websites of tour operators and interviewed experts and our target group.
We were trying to understand what are the key challenges, for providing the right offer information and making offers directly bookable.

Based on the above problems we were defining top 3 features for our minimum awesome product
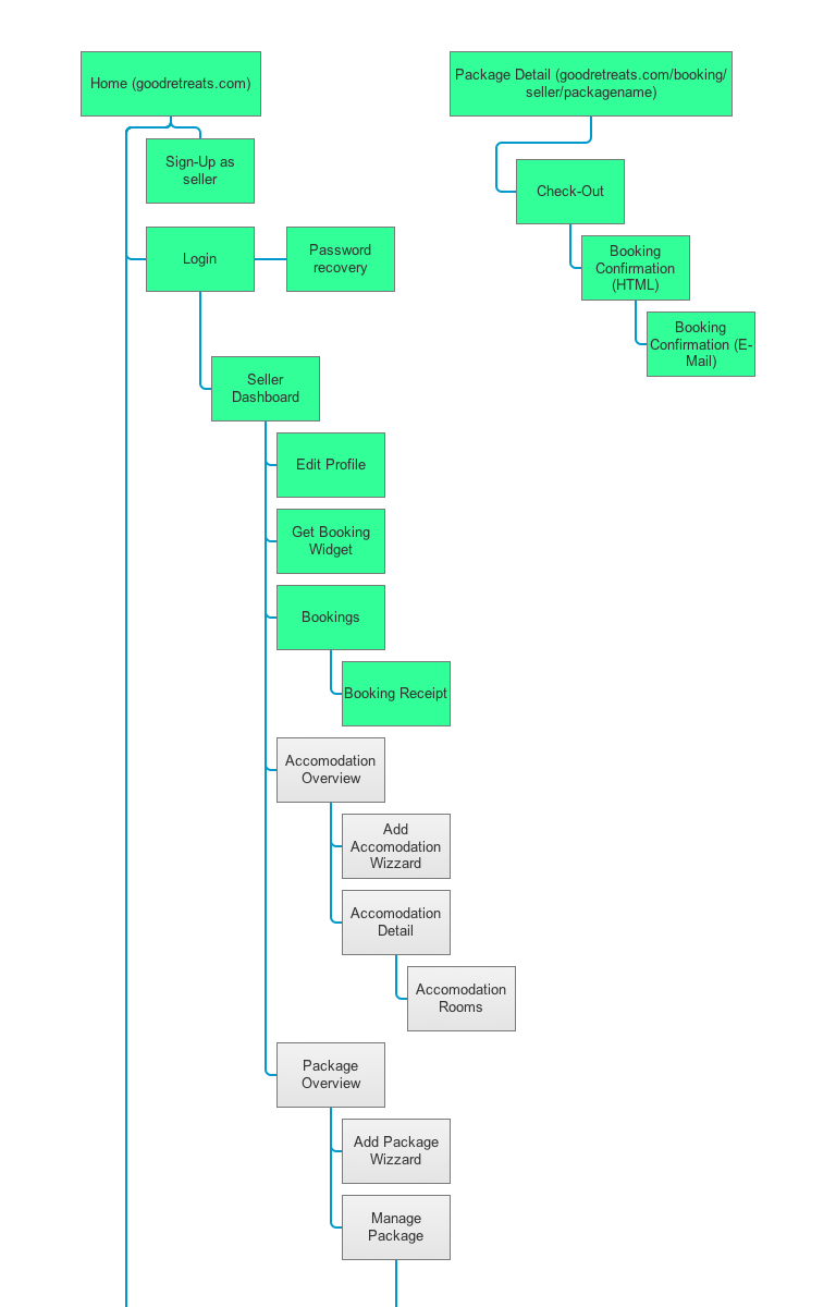
We started by creating user journeys and building basic site flow
Later we translated this into an interactive prototype and tested with selected users


Activity operators are often selling through marketplaces or listing sites. As opposed to this, we are offering a set of tools to empower them to sell directly to their customers - being a rebel and standing out from the crowd by selling direct - our brand’s name background.

From dozens of sketches, we picked a BR monogram with a customizable lower part to appeal to various activity providers out there.

Edgy lines and notable contrast of the icon allow for usage in various sizes without sacrificing readability and creating a connection to the target audience.

Icon and wordmark combined

Vibrant color palette to support the rebellious nature of the brand

Knile - a contemporary slab serif for titles and headers.

Silka - geometric sans-serif, for body text and sub-headers, works equally well on screen and offline

Material icons - modern and minimalistic icons, available in a variety of styles ranging from lightweight outlines to dense, filled pictograms

Clear motifs, composed out of lines with added solid-colored shape accents.





Authentic activity shots, showing people and their work


Guiding users through the creation of their first offer, breaking offer creation in multiple logical steps, and saving the progress - these components help users advance faster and make it easier to resume offer creation later on. Using friendly and engaging copy and allowing the users to preview the offer - keeps them motivated.

Simple email notification upon new booking and responsive, mobile-first page - make it a breeze to manage reservations on any device.



Add the ability to change colors and upload a company logo


Let users jump straight to the relevant section from their offer page

Alongside the launch of the Booking Rebel, we’ve created a landing page showcasing the product and serving as a launchpad for all marketing activities.

I’ve set up my booking page in minutes. Now I spend less time answering emails and can focus on what I enjoy doing most - making my guests happy. Thank you!
Katja from Harmony in Life Yoga
User flow, wireframing, usability testing, user experience design, user interface design, visual identity, implementation frontend & backend
Adobe XD, React, Netlify, Node.js, Prisma, GraphQL, AWS